乐乐棋牌安卓版 最新版v4.2.9
应用介绍
乐乐棋牌是集休闲娱乐与竞技于一体的综合性游戏平台,涵盖麻将游戏、地方特色麻将、斗地主游戏、千变双扣、掼蛋、桥牌、棋牌牛牛等丰富玩法。是喜爱策略博弈还是刺激对战,都能在此找到心仪选择。特别推荐无敌炸金花,紧张刺激的节奏让人欲罢不能!下面文段会教大家炸金花怎么玩,从基础规则到实战技巧,助您快速上手,畅享游戏乐趣,开启您的棋牌竞技之旅!

炸金花规则全解析
炸金花是一款极易上手的扑克类游戏,规则简洁明了。本文全面拆解牌型识别、发牌顺序、胜负判定及特殊动作,助初学者迅速熟悉整套玩法。
●基本规则●
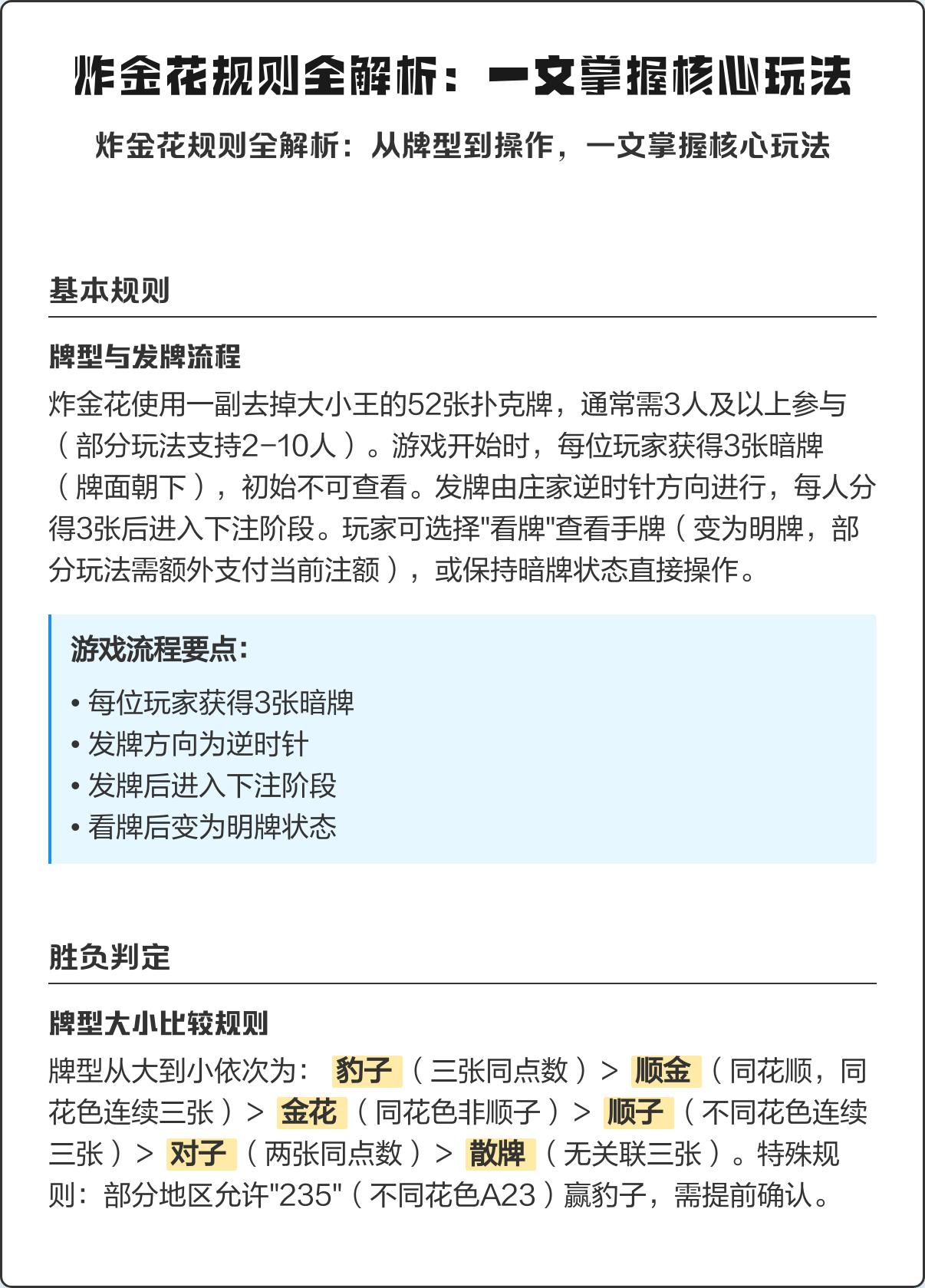
▶牌型与发牌流程◀
该游戏使用一副不含大小王的52张标准扑克牌,通常需3人或以上参与(部分变体支持2至10人)。每位玩家会收到3张面朝下的暗牌,他人无法查看。发牌方向为逆时针,发完即进入下注环节。玩家可选择翻开自己的牌查看(部分规则要求看牌后转为明牌,甚至需额外付费),也可继续以暗牌状态继续游戏。
●胜负判定●
▶牌型大小比较规则◀
牌型强弱顺序如下:豹子(三张点数相同)>顺金(同花顺)>金花(三张同花色)>顺子(三张连续点数)>对子(两张点数相同)>散牌(三张无关联)。部分地区规则中,235组合可击败豹子,开局前务必确认是否启用此特殊设定。

相同牌型如何分高下?
1、豹子/顺金:比较最大单张点数(如AAA胜过KKK,AKQ优于JQK);
2、金花/顺子:先比三张中最大单牌,若相同则按花色定胜负(黑桃>红桃>梅花>方块);
3、对子:优先对比对子本身的点数,再比较第三张单牌;
4、散牌:依次比较最大、中间、最小单牌,若仍相同,则依花色高低决定胜负。

●特殊规则●
▶跟注、加注与比牌操作◀
1、跟注:投入与上家相同的筹码;
2、加注:在跟注基础上追加筹码,但不可超过单轮下注上限;
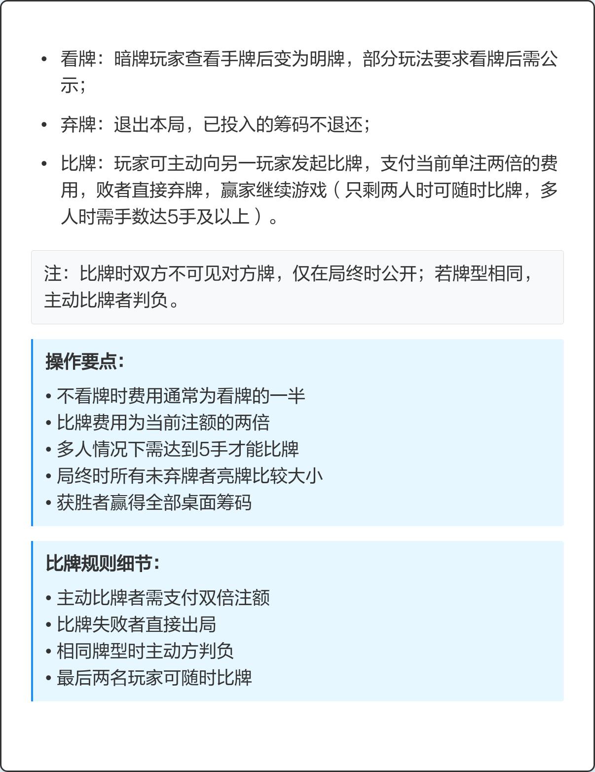
3、看牌:暗牌玩家可查看自己手牌,部分规则要求看牌后必须亮出;
4、弃牌:主动退出当前局,已下注筹码不予退还;
5、比牌:支付当前注额两倍的筹码,向指定对手发起一对一较量,败者立即淘汰(仅剩两人时可随时发起;三人及以上时,通常需完成至少五轮下注才允许比牌)。
6、特别提醒:比牌过程中双方均不可见对方牌面,结果揭晓时才公开;若牌型完全一致,则先发起比牌的一方判负。

乐乐棋牌魅力
1、 幽默配音、趣味道具音效与方言对白,打造热闹鲜活的沉浸式棋牌氛围。
2、 观战直播热闹非凡,休闲模式轻松解压,挑战局则刺激心跳加速。
3、 汇聚斗地主、炸金花等经典牌棋玩法,兼顾传统与创新,满足全龄玩家需求。
4、 环绕音乐提升沉浸感,搭配海量金币奖励,趣味玩法带来满满成就感。

乐乐棋牌说明
1、 新用户享大量免费体验,互动设计出色,快速融入趣味棋牌世界。
2、 多难度挑战赛事持续更新,玩法丰富多样,乐趣随版本不断升级。
3、 随时开局,沿用地道经典规则,涵盖升级、炒地皮等多元玩法内容。
4、 分布式架构保障极致流畅,匹配快、响应低,支持后台断点续玩。

乐乐棋牌亮点
1、 支持离线挂机与AI对战,自动练级解放双手,联网后同步战绩奖励。
2、 顶级画质搭配丰厚礼包,含金币、皮肤等资源,随时开战告别无聊。
3、 每日畅玩舒适环境,赛事场次丰富,享正版竞技与海量福利大奖。
4、 新人专享特色礼包,智能算法保障公平竞技,专业客服实时答疑解惑。





































网友评论