左右棋牌安卓版本棋牌手游 安卓最新版v1.2.8
应用介绍
左右棋牌是一款汇集了众多棋牌玩法的棋牌手游,涵盖了如斗地主、麻将、德州扑克等经典项目,还有斗牛、锄大地等特色游戏。可通过实时匹配系统与各地用户在线竞技,享受公平的对局体验。界面清晰流畅,内置社交功能与日常任务,在体验游戏乐趣的同一时间,也能与好友互动并获取奖励。追求休闲娱乐,还是喜爱竞技挑战,这款游戏都能提供沉浸式的棋牌乐趣。

上海麻将快速入门与进阶指南
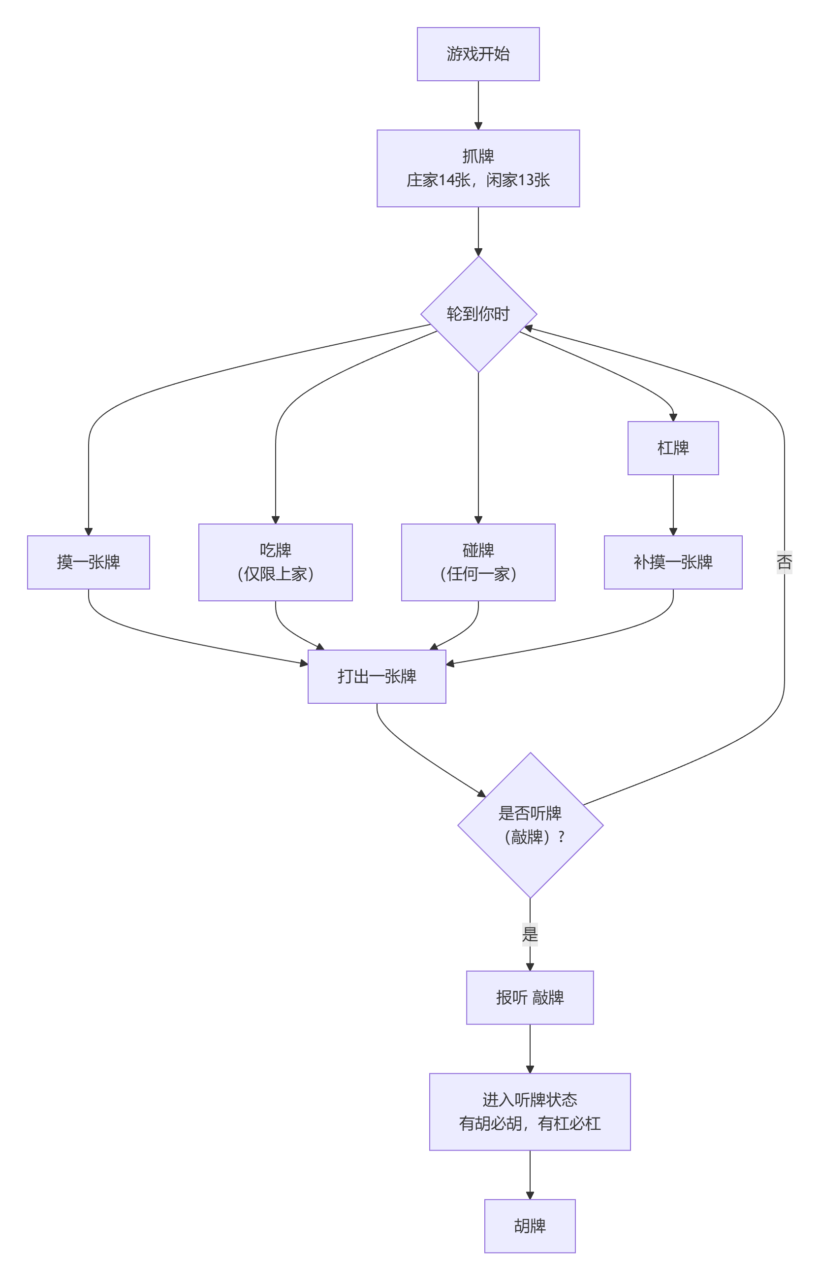
以下流程图为你概括了上海麻将一局游戏的核心流程,帮助你对整体玩法有个直观的认识。

除了上述流程,还需掌握以下几个关键要点:
1、牢记核心目标:游戏的最终目的是胡牌。你起手拥有13张牌,需通过“吃、碰、杠”等操作,将手牌组合成符合规定的特定牌型。在上海麻将中,最常见且被广泛接受的胡牌类型是“清混碰”,具体包括:
• 清一色(全部为同一种花色的序数牌);
• 混一色(单一花色序数牌搭配风牌或箭牌);
• 碰碰胡(全由刻子或杠子加一对将组成)。
值得注意的是,在多数规则下,最基础的“平胡”(俗称“垃圾胡”)是不被允许胡牌的。
2、熟练掌握关键动作:
• 吃:当你手中已有两张牌,能与上家打出的牌组成顺子(例如你有二万、三万,上家打出一万),即可选择“吃”。吃牌后需亮出该顺子,并随即打出一张废牌。
• 碰:当任意玩家打出的牌与你手中的对子相同,即可“碰”,形成一个明刻并亮出。注意,“碰”的优先级高于“吃”。
• 杠:若你手握三张相同牌,他人打出第四张(称为明杠),或你自己摸到第四张(称为暗杠),均可开杠。杠牌后需从牌墙尾部补摸一张牌,再打出一张。杠牌不仅能增加“花”数,还能提升胡牌后的得分。
3、理解“敲麻”的精髓:这是上海麻将(即“敲麻”)最具标志性的规则。当你判断自己仅差一张牌即可胡牌时,必须主动宣布“敲牌”(也称“报听”)。一旦敲牌,须遵守以下原则:
• 不得再更换手牌;
• 出现可胡牌时必须胡(有胡必胡);
• 若有机会开杠,则必须开杠(有杠必杠);
• 整体胡牌节奏显著加快,攻防转换更为激烈。
上海麻将与传统麻将的主要区别

上海麻将常见实战技巧:
1、尽早处理危险牌:游戏初期应优先打出难以成搭的风牌和箭牌(东、南、西、北、中、发、白),以降低中后期点炮风险。
2、谨慎使用吃碰:虽然吃碰有助于快速听牌,但会减少摸牌机会并暴露牌型。尤其面对上家打出的牌,若不利于整体结构,可选择不吃不碰,以保持手牌灵活性与隐蔽性。
3、重视“三”和“七”:如三万、七条等“三、七”类牌价值极高,因其可参与最多顺子组合(例如七万可配五万六万、六万八万、七万八万九万等),切勿轻易舍弃。
4、观察对手,保留安全牌:留意各家打出的牌型。若某种花色(如条子)普遍被弃用,可考虑保留该花色,提高成刻或成对概率。同时,根据已现牌面推测对手需求,听牌后优先打“熟张”(已在桌上出现过的牌),避免打出“生张”(未出现过的牌)而点炮。
5、 把握“敲牌”时机:敲牌过早可能导致听张太少,过晚则易被对手抢先胡牌。最佳策略是在听牌张数多、牌型稳定时果断敲牌,抢占先机。
希望这份全面指南助你迅速掌握上海麻将的要领,沉浸于“敲麻”带来的策略乐趣之中。祝你手气爆棚,连连自摸!

左右棋牌游戏魅力
1、支持在线创建房间与好友同乐,全新优化的用户界面更贴合操作习惯,借由多人联机模式畅玩覆盖全国的刺激性玩法。
2、击败高手赢取丰厚奖励,每日大方赠予十张豪华房卡,获胜可享奖励翻倍,自由搭配个性装扮化身牌局耀眼之星。
3、平台汇聚海量专属游戏福利与定制惊喜好礼,并安排资深玩家一对一带领新手入门,从规则解析到技巧点拨全程陪伴,助玩家迅速融入,收获更贴心、更有温度的全新特色体验。
4、精美流畅体验游戏采用高品质美术设计,对局运行稳定流畅,定期推出丰富多样的活动内容,界面设计简洁友好,新玩家能快速熟悉操作,特别适合追求视觉享受和玩法变化的玩家群体。

左右棋牌游戏亮点
1、最终胜出的玩家能收获丰厚大奖。平台设有多样比赛形式,玩家可参与排位赛,享受清晰视觉呈现,一键点击即可快速加入。
2、特邀业内资深专家驻场,线上为你解惑析势。玩法规则简明易懂,新手一看即会、立刻能玩。手机端畅玩模式让时间安排更自由。
3、积极参与即有机会赢取现金红包,一键匹配秒速开局,单指轻触即可畅玩,提供多档积分赛事可选。
4、界面经人性化设计,功能分区清晰直观,从登录到参与只需简单几步,明显降低新手的操作难度。






































网友评论